Home ·

ACA-160DP

ARMARIO CONEXIÓN AC 400V AC 3P+N 160A CON DIF.REG. + PST-II

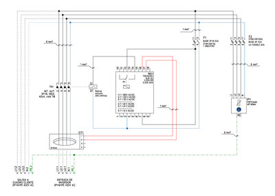
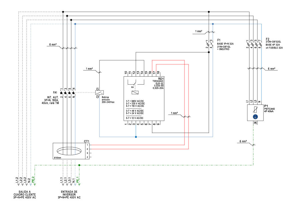
Armario de conexión 400V AC 3P+N para salida de un inversor trifásico hasta 160A con protección automática, diferencial y sobretensiones. Interruptor automático 3P+N 160A con relé TM regulable 40kA (400Vac) según IEC 60947-2. Protección diferencial modular tipo A con sensibilidad y temporización regulable. Transformador diferencial circular diámetro 80mm. Protector de sobretensiones Clase II In 20kA Imax 40kA Up 1,5kV UNE-EN 61643-11 con protección fusible asociada. Armario de fijación mural en acero laminado, color RAL 7035, grado de protección IP66, resistencia a los impactos IK10. Dimensiones 600x500x250mm.

Código 029ACA-160DP
EAN 8430892319508
Datos técnicos cajas combinadoras
Caja tipo AC
Tipo de red 3P+N
Tensión de empleo (Ue) 415 V AC
Protección sobretensiones Class II
Tipo diferencial Regulable
Agrupación 1
Intensidad entradas 160 A
Código del protector PSTC440
Protección sobretensiones (tipo) II
Corriente de descarga nominal (In) 20 kA
Corriente de descarga máx. (Imax) 40 kA
Nivel de protección a In (Up) 1.5 kV
IP IP66
IK IK10
Diagramas
Diagrama eléctrico Diagrama eléctrico
Dimensiones
Alto producto 600 mm
Ancho producto 500 mm
Largo producto 250 mm
Datos logísticos
Código arancelario 85371098

¿QUIERES SABER MÁS DE ESTE PRODUCTO?

De acuerdo con la la Ley Orgánica 3/2018, de 5 de diciembre, de Protección de Datos Personales y Garantía de los Derechos Digitales (LOPDGDD), los datos personales recogidos en el presente formulario serán objeto de tratamiento por parte de GAVE con la finalidad de ponernos en contacto con usted y ofrecer una respuesta a las consultas planteadas por medio del presente formulario. La base legal para el tratamiento de sus datos es su consentimiento, el desarrollo de medidas precontractuales o contractuales, el cumplimiento de obligaciones legales y/o el interés legítimo de GAVE.

Se podrán ejercer los derechos de acceso, supresión, rectificación, oposición, portabilidad o limitación mediante correo electrónico a rgpd@gave.org. Puede contactar con nuestro delegado de protección de datos en dpd@gave.com.

En todo caso, los interesados tienen el derecho de presentar una reclamación ante la Autoridad de Protección de Datos correspondiente. Los datos personales proporcionados se conservarán por el periodo legal o contractualmente previsto, o mientras se mantenga el consentimiento del interesado. No se hará cesión de los datos recogidos, excepto por obligación legal o cesiones autorizadas por ley. Rogamos comunique de forma inmediata cualquier cambio o modificación que se produzca en relación a los datos que nos ha proporcionado, con el fin de que estos respondan con veracidad a su situación personal en todo momento.