ACT40RDA

CAJA CONEXION AC 40A TRIFASICA DIF.TIPO A 30MA CON RECONEXION AUTOMATICA
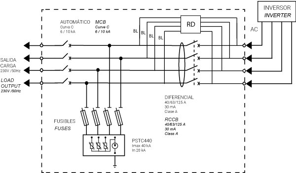
Caja modular de conexión equipada con protección automático, diferencial y sobretensiones. Interruptor automático 3 polos + neutro 40A curva C poder de corte 6kA - UNE-EN 60898-1. Interruptor diferencial tetrapolar tipo A sensibilidad 30mA para corrientes alternas con componentes de contínua, protegido contra disparos intempestivos 0,25kA, UNE-EN 61008-1 con rearme automático conforme UNE-EN 63024. Protector de sobretensiones Clase II In 20kA Imax 40kA Up 1,5kV UNE-EN 61643-11 con protección fusible asociada. Caja en policarbonato de doble aislamiento clase II apto para uso exterior con una elevada resistencia a los golpes (IK08). Dimensiones de 286x418x148mm
Código 029ACT40RDA
EAN 8430892334358
Datos técnicos cajas combinadoras
Interruptor automático 40A
Curva C
Poder de corte EN 60898-1 6 kA
Diferencial tipo A - 30mA (EN 61008-1 / EN 63024)
Tipo de red 3P+N
Protección sobretensiones Class II
Tipo diferencial 30mA
Código del protector PSTC440
Protección sobretensiones (tipo) II
Corriente de descarga nominal (In) 20 kA
Corriente de descarga máx. (Imax) 40 kA
Nivel de protección a In (Up) 1.5 kV
IP IP65 - IEC 60529
IK IK08 - IEC 62262
Diagramas
Diagrama eléctrico Diagrama eléctrico
Dimensiones
Alto producto 286 mm
Ancho producto 418 mm
Largo producto 148 mm
Datos logísticos
Código arancelario 85371098

¿QUIERES SABER MÁS DE ESTE PRODUCTO?

De acuerdo con la la Ley Orgánica 3/2018, de 5 de diciembre, de Protección de Datos Personales y Garantía de los Derechos Digitales (LOPDGDD), los datos personales recogidos en el presente formulario serán objeto de tratamiento por parte de GAVE con la finalidad de ponernos en contacto con usted y ofrecer una respuesta a las consultas planteadas por medio del presente formulario. La base legal para el tratamiento de sus datos es su consentimiento, el desarrollo de medidas precontractuales o contractuales, el cumplimiento de obligaciones legales y/o el interés legítimo de GAVE.

Se podrán ejercer los derechos de acceso, supresión, rectificación, oposición, portabilidad o limitación mediante correo electrónico a rgpd@gave.org. Puede contactar con nuestro delegado de protección de datos en dpd@gave.com.

En todo caso, los interesados tienen el derecho de presentar una reclamación ante la Autoridad de Protección de Datos correspondiente. Los datos personales proporcionados se conservarán por el periodo legal o contractualmente previsto, o mientras se mantenga el consentimiento del interesado. No se hará cesión de los datos recogidos, excepto por obligación legal o cesiones autorizadas por ley. Rogamos comunique de forma inmediata cualquier cambio o modificación que se produzca en relación a los datos que nos ha proporcionado, con el fin de que estos respondan con veracidad a su situación personal en todo momento.